卵巢有兩個主要作用:女性生殖器官和激素分泌系統。
卵巢的功能是周期性的;在人類中,卵巢功能從30多歲開始隨著年齡的增長而衰退,其擾亂更年期的內分泌功能從50多歲開始。與體內其他器官相比,卵巢功能衰退較早,這與卵巢絕經的預測有關。與年齡相關的卵巢功能減退的機制是生殖醫學中的一個重要問題,該問題已研究了幾十年。

除了卵巢生殖功能的喪失,更年期也是衰老過程中不可避免的一部分,它會增加心血管疾病、骨質疏松癥、血管運動癥狀、抑郁和認知障礙的風險,從而導致全身健康狀況的惡化。由于越來越多的女性計劃推遲生育,她們的預期壽命也在延長,因此生殖衰老和更年期日益成為重要的健康問題。然而,盡管利用各種干細胞的再生醫學已被應用于維持卵巢儲備和延長生殖潛能,但臨床適用的有效方案尚未確定。
從成人和胎兒組織中提取的間充質祖細胞/間充質干細胞(MPCs/MSCs)被認為是治療包括生殖衰老在內的各種疾病的新療法來源。MPCs可分泌多種細胞因子和生長因子,調節免疫反應、細胞凋亡、存活和細胞增殖。然而,這些組織特異性MPCs的應用仍存在一些缺陷,例如,采集MPCs需要進行侵入性手術,可能會導致嚴重的副作用,而且由于供體的異質性,MPCs的制造方案難以標準化。此外,MPCs在培養過程中的細胞生長能力有限,因此難以獲得足夠數量的MPCs供臨床使用。
最近,人胚胎干細胞衍生的MPC(hESC-MPC)由于其高增殖能力和易于標準化而被建議作為MPC的替代來源。盡管hESC-MPC有許多優點,但如果未完全去除未分化的hESC,則存在發生腫瘤的風險。正在進行許多研究來克服這個問題,我們的小組通過利用其高增殖能力從單個hESC-MPC克隆擴增MPC,克服了這個問題。單細胞衍生的克隆擴增hESC-MPC顯著增加了細胞數量,并且在畸胎瘤形成測定中是安全的。

我們之前的研究和許多其他研究已經證明,MPC可以恢復卵巢早衰模型的功能和各種其他疾病。然而,在經歷自然衰老的中年女性模型中,尚不清楚hESC-MPC是否有利于生殖力和卵巢儲存的長期維持,或者它們的移植如何調節卵巢功能。
最近的一項研究重點是通過抑制mTOR來預防卵巢細胞的病理變化,從而推遲卵泡的激活和發育,延長卵巢的卵泡儲備和內分泌功能。此外,卵泡周圍間質組織的卵巢纖維化是肥胖引起的卵巢功能障礙的關鍵因素,其過程與生殖衰老相似。事實上,減少誘導高水平炎癥、活性氧(ROS)、DNA損傷和細胞凋亡的不利因素可以改善卵泡質量和卵巢壽命。
在本研究中,我們發現多次移植人胚胎干細胞-間充質祖細胞(hESC-MPC)可能通過抑制細胞凋亡和纖維化來保護圍絕經期雌性小鼠的卵巢功能,并可能維持卵母細胞的能力并延緩生殖衰老。
目標
目前,還沒有批準的基于干細胞療法可以在衰老過程中保留卵巢功能。為了解決這個問題,我們開發了一種針對人胚胎干細胞衍生的間充質祖細胞(hESC-MPC)的長期治療方法。我們研究了這些細胞是否保留了抵抗卵巢衰老的能力,從而導致生殖衰老延遲。
材料和方法
在經歷自然衰老的中年女性模型中,我們分析了hESC-MPC是否有利于生殖力和卵巢儲存的長期維持,以及它們的移植如何調節卵巢功能。
結果
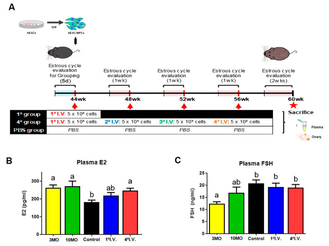
在多次導入hESC-MPCs后,對中年圍絕經期小鼠的生殖周期進行了分析,以評估這些細胞在延緩生殖衰老方面的潛在治療功能。細胞導入實驗在10個月(44周)的自然老齡小鼠中開始,這些小鼠的卵巢功能與人類圍絕經期的卵巢功能相似。對14個月(60周)的小鼠進行了生殖衰老評估,這些小鼠的卵巢功能與人類絕經期的卵巢功能相似(圖1A和圖2A)。在主要實驗之前,我們進行了一項初步實驗,以確定引入自然衰老小鼠模型的細胞的適當數量(圖1)。
因此,我們預計多次使用hESC-MPCs會對圍絕經期小鼠的生育能力保持有更好的效果,因此在主要研究中選擇4°I.V組作為hESC-MPCs組(小鼠飼養至10月齡,然后每月靜脈注射一次hESC-MPCs,共注射4個月)。在相同時間內靜脈注射生理鹽水(模擬對照)的小鼠作為對照組(圖2A)。檢查小鼠的發情周期(圖2B和C),包括4個階段:發情期(Pro)、發情期(Est)、發情期(Met)和絕經期(Di),每 4-5天重復一次的Pro、Est、Met和Di周期被稱為 “規律發情周期”(圖2D)。


由于生殖衰老會增加發情周期的長度和不規則性,我們評估了含有或不含hESC-MPCs的14月齡小鼠的發情周期。只有發情周期規律的10月齡小鼠才被納入主要研究。對照組中14個月大的小鼠發情周期規律性極低,而hESC-MPCs組中與年齡匹配的小鼠發情周期規律性相對較高(hESC-MPCs:24.7±2.7%vs對照組:3.1±3.1%,p<0.05)(圖2E),這表明hESC-MPCs延長了小鼠的生殖力。
hESC-MPCs可維持圍絕經期小鼠的卵巢結構和功能
為了進一步研究施用hESC-MPC是否能延緩卵巢儲備功能的衰竭,對卵巢進行了組織學分析(圖3A)。結果表明,hESC-MPC治療甚至可以延緩圍絕經期小鼠卵巢儲備的衰竭。

間充質祖細胞(hESC-MPC)來維持卵巢儲備。
hESC-MPCs可改善圍絕經期小鼠成熟卵子的排卵和胚胎發育情況
我們研究了hESC-MPCs是否能改善成熟卵子的排卵和胚胎發育,這兩者都會隨著年齡的增長而降低。雖然三組小鼠的排卵比例沒有差異(圖4A),但與3個月大的小鼠(18.7±2.6;圖4B)相比,14個月大的兩組小鼠(14個月大對照組,3.6±0.1;hESC-MPCs組,4.6±0.3)每只小鼠的復蘇(排卵)卵子數都顯著減少。此外,囊胚形成率隨著年齡的增長而降低(26.8±6.4)。相比之下,與14個月大的對照組相比,hESC-MPCs組的囊胚形成率(53.4±7.4)明顯提高,達到與年輕對照組相似的水平(48.7±6.8;圖4C和D)。
hESC-MPC挽救圍絕經期小鼠的不良生殖結局
為了進一步研究hESC-MPC對圍絕經期小鼠妊娠結局的治療功能,我們評估了兩組接受hESC-MPC治療后的生殖參數,包括交配率、分娩率、后代數量和窩產仔數。
兩組雌性小鼠均與年輕的成年雄性小鼠交配。圍絕經期(14個月大)小鼠的所有參數值都明顯低于年輕對照組(3個月大)小鼠(所有數值如圖4所示)。相比之下,經hESC-MPC處理的小鼠的交配率(圖4E)和分娩率(圖4F)與年輕對照組相似。雖然14個月大的對照組小鼠和經hESC-MPC處理的小鼠的產仔數沒有明顯差異(圖4H),但hESC-MPC組每只雌性小鼠的平均后代數明顯高于對照組(圖4G)。這些結果表明,即使隨著年齡的增長,hESC-MPCs也能部分維持生育能力。

hESC-MPCs可抑制圍絕經期小鼠中與衰老相關的G-MDSCs增加和細胞炎癥
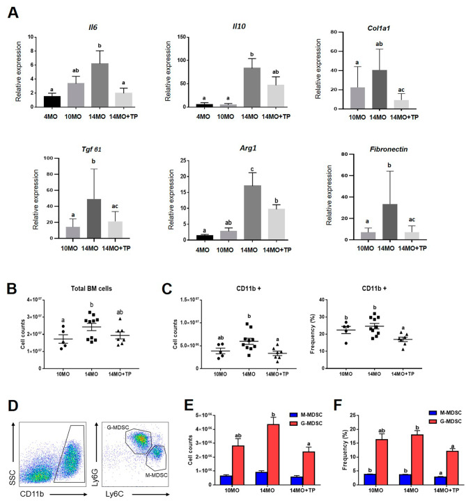
與衰老相關的慢性炎癥會導致纖維化并降低器官功能。因此,我們檢測了卵巢中與炎癥和纖維化相關基因的表達水平,以確定與衰老相關的卵巢纖維化是否與炎癥介導的反應有關。如圖5A所示。

隨著年齡的增長,人類和小鼠體內的MDSC數量也會增加。免疫衰老也會影響老齡小鼠的MDSCs,而老齡小鼠的MDSCs會促進炎癥和纖維化。因此,我們研究了將hESC-MPCs移植到老年小鼠體內是否會影響BM中MDSCs的數量和頻率。結果表明,隨著年齡的增長,hESC-MPCs可抑制MDSCs的擴增,并對衰老卵巢具有有益的抗炎和抗纖維化作用。
簡述結果:與年齡匹配的對照組相比,多次引入hESC-MPC的圍絕經期小鼠的原始卵泡和具有規則動情周期的小鼠的數量有所增加。hESC-MPCs組的雌二醇水平恢復到年輕組和成年組的水平。hESC-MPC組的胚胎發育和活產率高于對照組,表明 hESC-MPC延遲了卵巢衰老。除了對卵巢的直接影響外,hESC-MPC的多次治療還可以通過抑制骨髓中產生的骨髓源性抑制細胞 (MDSC) 來下調炎癥和纖維化相關基因,從而減少卵巢纖維化。
結論
多次引入人胚胎干細胞-間充質祖細胞(hESC-MPC)可能是預防女性生殖衰老的有效方法,并且這些細胞是細胞療法的有前途的來源,干細胞治療可推遲圍絕經期女性的卵巢衰老并保持生育能力。
參考資料:Shin EY, Jeong S, Lee JE, et al. Multiple treatments with human embryonic stem cell-derived mesenchymal progenitor cells preserved the fertility and ovarian function of perimenopausal mice undergoing natural aging. Stem Cell Research & Therapy. 2024 Mar;15(1):58. DOI: 10.1186/s13287-024-03684-6. PMID: 38433223; PMCID: PMC10910829.
免責說明:本文僅用于傳播科普知識,分享行業觀點,不構成任何臨床診斷建議!杭吉干細胞所發布的信息不能替代醫生或藥劑師的專業建議。如有版權等疑問,請及時跟本公眾號聯系,我們將在第一時間處理。
掃碼添加官方微信