前言:糖尿病(DM)是全世界死亡和殘疾的主要原因之一。當胰腺不能產生足夠的胰島素或胰島素抵抗導致高血糖時,就會發生這種慢性代謝疾病。2型糖尿病 (T2DM) 是糖尿病的三種類型之一,占所有病例的 85%至95%。T2DM患者通常患有胰島素調節細胞類型的胰島素抵抗和/或胰島素分泌受損。2017年,全球約有4.25億人被診斷患有糖尿病,預計這一數字到2035年將增加50%。越南的糖尿病發病率從2002年的 2.7%增加到2010年的5.4%,翻了一番。生活質量受損、合并癥和經濟負擔是T2DM患者面臨的主要問題。
干細胞給藥最近已成為T2DM的潛在候選治療方法,因為它具有免疫調節特性和刺激受損胰腺恢復的再生能力。基于大量使用動物模型的臨床前研究,開展了多項人體臨床試驗,以評估干細胞療法治療2型糖尿病的安全性和有效性。人骨髓間充質干細胞/基質細胞(BM-MSC)代表了治療2型糖尿病(T2DM)的有前景的干細胞療法,但2型糖尿病患者自體骨髓間充質干細胞給藥的結果是矛盾的。
2021年,越南研究人員在《干細胞轉化醫學》國際期刊雜志發表了一篇《自體間充質干細胞移植治療2型糖尿病療效與2型糖尿病患者持續時間和肥胖程度有關》的文章,研究表明間充質干細胞/基質細胞(BM-MSC)代表了治療2型糖尿病的有前途的干細胞療法。
得到結果
- 對于病程<10年且體重指數<23的2型糖尿病 (T2DM) 患者,自體骨髓間充質干細胞給藥可降低HbA1c 和空腹血糖水平,且療效似乎減弱6個月后。
- T2DM的持續時間通過降低增殖率、損害糖酵解過程、降低線粒體功能和改變線粒體變異,直接改變了骨髓間充質干細胞的表型。
- 這些結果支持對于診斷為T2DM的患者,需要在診斷后盡早而不是稍后進行干細胞干預。

本研究的目的是檢驗以下假設:2型糖尿病患者自體骨髓間充質干細胞給藥是安全的,并且治療效果取決于自體BM-MSC 群體的質量和給藥途徑。T2DM患者被納入,并通過計算機系統隨機分配(1:1)至靜脈組和胰背動脈組。對所有接受治療的患者進行了安全性評估,并根據12個月隨訪期間血紅蛋白A1c、空腹血糖和C肽水平的絕對變化來評估療效。
影響干細胞移植治療2型糖尿病的原因有兩種因素
本研究的目的如下:
- 探討通過靜脈途徑與通過胰動脈途徑施用骨髓間充質干細胞治療2型糖尿病中的安全性和相關因素。
- 研究2型糖尿病對骨髓間充質干細胞分子和細胞特征的影響,重點是代謝活動和mtDNA改變。
方法
研究設計和參與者:本研究是一項開放標簽、非對照、隨機臨床試驗。患者于2017年12月至2019年2月期間在越南河內Vinmec時代城市國際醫院的內科入組。
該臨床試驗獲得了Vinmec國際醫院倫理委員會(編號130817/2017/Q?‐VMEC)和越南衛生部(編號5393/Q?‐BYT)的批準. 該研究已在ClinicalTrials.gov注冊(編號NCT03343782)。對照組的BM-MSC是在獲得 Vinmec國際醫院倫理委員會(編號122/2019/Q?-VMEC)批準的健康供體的知情同意下獲得的。30名符合所列納入標準的患者被納入本研究,并隨機分為兩組:一組接受靜脈輸注,另一組接受胰背動脈給藥(圖1)。

主要評估結果
安全性評估(主要結果) :給藥相關風險,包括高血糖、過敏反應、蕁麻疹、呼吸困難、缺氧、嘔吐、發熱、疼痛、局部感染、局部血腫、高血壓、低血壓、心動過緩、心動過速、寒顫和血紅蛋白尿,在給藥后48小時進行監測和評估在第一次給藥后的1、3、6 和12個月。
治療效果評估(次要結果) :要求所有患者在首次給藥后的1、3、6和12個月時參加評估。每次就診時的評估包括以下參數:一般情況、血液學分析、血糖水平、空腹血糖(FBG)水平、血紅蛋白 A1c(HbA1c)水平、C肽水平和記錄在案的抗糖尿病藥物(包括胰島素劑量和藥物使用情況)。在基線和給藥后6個月和12個月時,使用治療相關影響測量 – 糖尿病 (TRIM-D) 工具對患者的生活質量進行了評估。
結果
自體骨髓間充質干細胞移植對2型糖尿病患者是安全的
篩選了107名患者,從中選出30名符合研究所有納入標準的患者(圖1)。入組患者的詳細特征見表1。
研究期間未發生嚴重不良事件(SAE)。每次給藥后患者一般健康狀況穩定,各項生命指標均在正常可接受范圍內。

自體干細胞移植給藥治療2型糖尿病的結果
在給藥后的前3個月觀察到兩組HbA1c水平略有下降,但在6個月后水平恢復正常,IV組甚至升高。兩組的FBG濃度在前3個月后均有所降低,并在12個月后維持在基線水平。值得注意的是,IV組給藥后12個月C肽水平降低。
干細胞對2型糖尿病治療的結果的進一步分析顯示,患有2型糖尿病不到10年且體重指數(BMI)低于23kg/m2的患者的HbA1c水平顯著降低(P=.045;表2)。小于10年的2型糖尿病患者在給藥后12個月顯示FBG水平降低;特別是BMI低于23kg/m2的患者,FBG水平從基線時的8.5±3.5mmol/L下降到給藥后12個月時的6.8±2.4mmol/L。除BMI高于23kg/m2的患者外,所有10年以上的T2DM患者的HbA1c、FBG和C肽水平均未表現出任何顯著變化,他們在干預后的HbA1c和FBG水平略有增加。與正常范圍相比,基線C肽水平相對較低,與T2DM病程和患者BMI無關,給藥后觀察到C肽水平呈下降趨勢,特別是在有T2DM病史的患者中10年 ( P<0.07; 表2)。
干細胞移植導致2型糖尿病病史<10年和體重指數<23的患者的血紅蛋白A1c和空腹血糖水平短期降低。
總之,結果表明該療法的短期療效以及與T2DM持續時間和患者BMI的強相關性。

干細胞治療后2型糖尿病患者使用糖尿病藥物劑量得到減少
參加我們研究的30名患者根據給藥前服用的藥物分為3個亞組:僅使用胰島素的患者 (n=4)、僅使用藥物的患者 (n=14) 和使用胰島素和多種藥物(n=12)的組合以維持其血糖水平。由于在研究結束時排除了5名患者,因此將25名患者納入結果評估。
根據我們的結果,4名僅使用胰島素的患者中有2名在12個月的隨訪中報告其胰島素劑量減少,平均減少6IU/天。在使用多種藥物的10名患者中,有5名患者在干預后12個月減少了口服藥物的使用量,平均減少了868毫克。
在12個月的隨訪中,三名使用胰島素與單一藥物聯合使用的患者中有一名減少了藥物劑量,但增加了胰島素使用量。在使用胰島素與多種藥物聯合使用的11名患者中,有8名報告了類似的觀察結果。這8名患者中有5名減少了口服藥物的使用,另外2名患者在給藥后12個月減少了胰島素的使用。一名使用胰島素聯合單藥的患者在給藥后6個月減少了口服藥物的使用。
在T2DM病程<10年且體重指數<23的患者中觀察到短期治療效果,這與自體BM-MSC群體的表型分析一致。
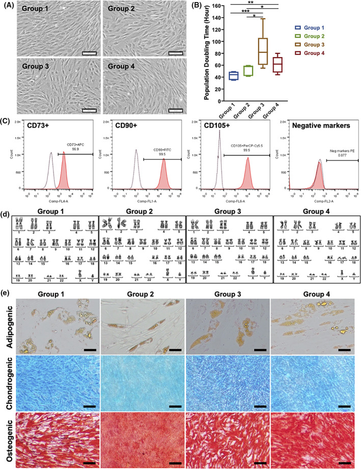
T2DM持續時間改變自體BM-MSCs的增殖率,但不改變其干細胞表型

2型糖尿病改變骨髓間充質干細胞的代謝特征

來自不同2型糖尿病病程患者的骨髓間充質干細胞中線粒體DNA的遺傳圖譜

結論
這項研究表明,自體骨髓間充質干細胞治療2型糖尿病患者是安全的,靜脈注射和胰背動脈注射之間的療效沒有顯著差異。對于T2DM病史<10年且體重指數<23的患者,給藥可導致血紅蛋白A1c和空腹血糖水平短期下降。表型分析暫時將治療效果與 T2DM 持續時間聯系起來。本研究表明,自體骨髓間充質干細胞治療T2DM應在T2DM病程<10年且無肥胖的患者中進行。
參考資料:Liem Thanh Nguyen, Duc M. Hoang, Kien T. Nguyen, Duc M. Bui, Hieu T. Nguyen, Hong T.A. Le, Van T. Hoang, Hue T. H. Bui, Phuong T.M. Dam, Xuan T.A. Hoang, Anh T.L. Ngo, Hang M. Le, Nhi Y. Phung, Duc M. Vu, Trung T. Duong, Tu D. Nguyen, Lien T. Ha, Hoa T.P. Bui, Hoa K. Nguyen, Michael Heke, Anh V. Bui, Type 2 Diabetes Mellitus Duration and Obesity alter the Efficacy of Autologously Transplanted Bone Marrow-derived Mesenchymal Stem/Stromal Cells, Stem Cells Translational Medicine, Volume 10, Issue 9, September 2021, Pages 1266–1278, https://doi.org/10.1002/sctm.20-0506
免責說明:本文僅用于傳播科普知識,分享行業觀點,不構成任何臨床診斷建議!杭吉干細胞所發布的信息不能替代醫生或藥劑師的專業建議。如有版權等疑問,請隨時聯系我。
掃碼添加官方微信