由于中樞神經系統(CNS)是一個免疫豁免器官,其在應用誘導多能干細胞(iPSCs)進行細胞治療時所需的免疫抑制策略與器官移植有所不同。
干細胞治療帕金森病取得重大突破:單藥免疫抑制即可支持異體干細胞長期存活!
近日,日本京都大學iPS細胞研究與應用中心臨床應用系開展了首個針對帕金森病、使用同種異體iPSCs的人體臨床試驗(jRCT編號:jRCT2090220384)。該項研究發表在《Cell Stem Cell》上[1]。

這項研究表明所有患者均接受了來自iPSCs分化的多巴胺能神經前體細胞(iPSC-DANs)的移植,這些細胞具有純合的人類白細胞抗原(HLA)單倍型,且僅使用他克莫司進行免疫抑制。
在本研究中,無論HLA是否匹配,均未觀察到具有臨床意義的免疫反應。然而,使用iPSC衍生的樹突狀細胞作為刺激因子的高敏混合淋巴細胞反應顯示,來自HLA不匹配受體的淋巴細胞被激活。該發現提示,iPSC-DANs中低水平的HLA表達有助于在免疫豁免的CNS內成功植入。這些結果表明,中樞神經系統疾病運用干細胞移植技術可能僅需適度的免疫抑制治療。
為什么針對大腦的細胞治療需要考慮免疫抑制?
盡管大腦作為一個“免疫豁免”器官,其免疫反應相對較弱,但早期的帕金森病胎兒組織移植臨床經驗表明,完全忽視免疫抑制會導致治療失敗。在80年代開始的開放標簽試驗中,研究人員直接采用了器官移植的強效免疫抑制方案(如環孢素、類固醇和硫唑嘌呤聯合用藥),并觀察到了一定的治療效果,這使人們相信免疫抑制是必要的。
隨后在美國進行的兩項設計更嚴謹的雙盲對照試驗中,免疫抑制方案被大幅減少(一項完全不用,另一項僅短期使用環孢素),結果這兩項研究均未達到主要終點。基于此,學界得出的結論是:即使是大腦內的細胞治療,仍然需要一定程度的免疫調節來保護移植物。
不過,也有長期隨訪研究發現,在停止免疫抑制數年后,移植物仍能存活并發揮作用超過10年,這表明所需的免疫抑制程度和時長可能無需像外周器官移植那樣強烈。

干細胞治療相比胎兒組織移植有何免疫優勢?
胎兒組織移植面臨的一個根本性限制是供體組織極其有限,且組織來源、純度和細胞組成均一性差,這些因素都可能增加其免疫原性。相比之下,基于干細胞的療法,特別是多能干細胞(如ESCs和iPSCs),為解決這些問題帶來了希望。
干細胞供體因其可以在實驗室中無限擴增,從而能夠實現更高的純度、均一性和未成熟性。理論上,這些特性使得干細胞,尤其是經過分選的特定前體細胞(如多巴胺能神經前體細胞),其免疫原性可能低于成分復雜的胎兒組織碎片。這為降低免疫排斥風險和簡化免疫抑制方案提供了可能。
當前基于干細胞的治療有哪兩種策略?其免疫考量有何不同?
基于干細胞的治療策略主要分為自體移植和同種異體移植,兩者在免疫學上有著天壤之別。自體移植使用患者自身的iPSC分化的細胞,其基因與患者完全一致,因此理論上不會引發免疫排斥,無需任何免疫抑制。目前已有首例使用自體iPSC治療帕金森病的病例報道。
而同種異體移植則使用健康供者提供的細胞。除非經過特殊匹配,否則會存在人類白細胞抗原(HLA)不匹配,從而有較高的排斥風險。為了解決這個問題,一個策略是建立HLA同型合子iPSC庫,篩選出攜帶常見HLA單倍型的純合干細胞系。這樣可以為大量患者找到部分HLA匹配的細胞,從而預期降低免疫反應的強度和概率,并允許使用更溫和的免疫抑制方案。
京都大學的臨床試驗采用了怎樣的免疫抑制策略?
京都大學的這項開創性臨床試驗采用的是同種異體移植策略。他們使用的細胞來源于其臨床級HLA同型合子iPSC庫中的一條HLA純合iPSC系,這意味著這些細胞所表達的HLA抗原只有一套,更容易在人群中找到匹配的患者,從而減少HLA錯配的程度。
基于團隊先前在非人靈長類動物模型中的成功經驗,該臨床試驗采用了一種相對簡化的免疫抑制方案:僅使用他克莫司一種藥物來控制潛在的免疫反應。這項研究的目的之一,正是為了在人體中驗證這種基于HLA部分匹配的、采用單一免疫抑制劑的方案是否足以保護移植細胞,并分析HLA匹配與不匹配對臨床結果的具體影響。
iPSC異體細胞治療帕金森病的臨床試驗中的免疫反應控制的結果
那么,供受者之間的免疫學特征究竟如何?它是否最終影響移植的成敗?
在本次臨床試驗中,研究團隊通過篩選HLA-A、HLA-B和HLA-DR純合的健康志愿者,建立了臨床可用的iPSC庫,并選用了在日本人群中最常見的HLA單倍型細胞系。該細胞系在六個位點(HLA-A、B、C、DR、DQ和DP)均為純合型,理論上可與約16.9%的日本人群匹配(圖1)。

實際篩選的213名患者中,23人完成了HLA分型,其中4人完全匹配,最終入組的7名患者中有3人達到了完全HLA匹配。這表明,雖然招募標準并未以HLA匹配為核心,但仍有部分患者天然具備免疫學上的良好相容性。
進一步的實驗分析顯示,iPSC衍生神經細胞在分化過程中呈現較低的HLA I類和極低的HLA II類分子表達水平,尤其是相比外周血單核細胞或iPSC衍生樹突狀細胞時。這種低免疫原性有助于減少移植物被宿主免疫系統清除的風險。
同時,當神經細胞暴露于促炎環境(如IFN-γ)時,HLA I類分子會有所上調,但整體免疫原性依然低于高免疫活性的樹突狀細胞。這些結果提示:即便在存在一定的HLA不匹配情況下,iPSC神經細胞也可能憑借其低免疫原性,在中樞神經系統這一免疫豁免環境中實現穩定移植。
在確定了細胞本身的低免疫原性后,下一個關鍵問題是:所選擇的免疫抑制方案是否足夠有效且安全?
研究結果表明,在接受移植的PD患者中,通過口服他克莫司維持5–10ng/mL的谷濃度,免疫抑制過程得到了穩定控制(圖1C)。所有受試者在隨訪期間均未出現嚴重腎功能損傷或機會性感染等免疫抑制相關不良事件,這說明在精確監測和嚴格入組標準下,他克莫司不僅具備良好的可行性,而且耐受性較高,能夠在移植后長期使用而不引發明顯并發癥。
與此同時,通過TSPO-PET和MRI對小膠質細胞活化及炎癥反應的監測,進一步證實了免疫控制的有效性(圖2)。無論是在移植后免疫抑制維持階段,還是在停藥16個月后,均未觀察到顯著炎癥跡象。這一結果提示,他克莫司在中樞神經系統移植中既能提供足夠的免疫抑制以保護移植物,又不會導致過度抑制引發炎癥或感染,為CNS干細胞移植建立了較為安全可行的免疫管理方案。
![圖2:移植對象和對照對象的[18F]GE180PET掃描結果 圖2:移植對象和對照對象的[18F]GE180PET掃描結果](http://m.huataifanyi.cn/wp-content/uploads/2025/08/2025082207074935.jpg)
除了影像學和臨床監測,血清中的炎癥標志物能否作為反映移植后免疫反應的靈敏指標?
檢測結果顯示,大多數受試者在移植后并未出現持續性或顯著的炎癥標志物升高。PD02僅在術后第1天出現短暫升高,隨后恢復正常;而 HLA匹配的PD04在術后20個月出現部分炎癥因子升高,但停用他克莫司后并未再有類似變化。這提示移植相關的炎癥反應總體可控,偶發的標志物波動更可能與生理波動或檢測誤差相關,而非持續的排斥反應。

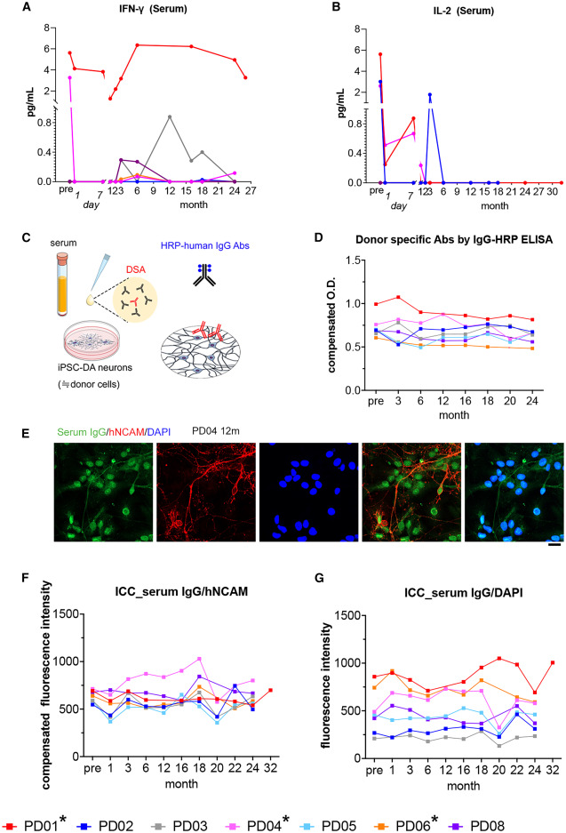
ELISA的結果進一步說明了這一點:雖然PD01和PD04的術前IFN-γ略高(圖3A),尤其是在PD01中,IFN-γ 水平在整個觀察期內保持略微升高,可能與個體存在慢性炎癥背景有關,而非單純移植導致。同時,PD01、PD02和PD04術前IL-2在部分受試者中略高,但移植后降低,可能由于使用他克莫司(圖3B)。TNF-α在所有檢測中均低于檢出限,表明未出現明顯的系統性炎癥。這些結果綜合提示,血清標志物的輕度波動并未影響整體免疫耐受,移植后的免疫環境仍處于穩定狀態。
一個核心的疑慮是:HLA不匹配是否終究會影響移植物的長期命運?
本臨床試驗證明,為期15個月的他克莫司單藥治療成功控制了所有7名患者的免疫反應,無論其HLA匹配狀態如何。通過PET成像和血清檢測證實,供體細胞在所有患者體內均成功存活,且未引發具有臨床意義的排斥反應。這一重要發現表明,對于帕金森病的干細胞治療,采用這種相對溫和的免疫抑制方案是可行且有效的,這顯著區別于需要強效聯合用藥的傳統器官移植方案,這為干細胞治療帕金森病提供了更具安全性和可行性的臨床依據。
不過,從免疫學角度看,HLA不匹配并非毫無影響。在體外實驗中,HLA不匹配的供受者樣本表現出更明顯的T細胞激活反應,但這一反應主要在iPSC衍生的樹突狀細胞中發生,而在iPSC-DANs中反應明顯減弱。這表明iPSC-DANs由于其較低的HLA表達水平,天然具有較低免疫原性,從而減輕了不匹配帶來的排斥風險。因此,雖然存在理論上的免疫激活可能,但在臨床免疫抑制的保護下,移植物仍能在宿主體內長期穩定存活。
這些發現引出了一個更深遠的問題:為什么在中樞神經系統的干細胞移植中,我們可以有信心地考慮降低免疫抑制強度?
以往針對帕金森病的開放標簽臨床試驗及近期ESC來源的細胞治療研究普遍采用多藥聯合免疫抑制方案,如環孢素、糖皮質激素和硫唑嘌呤,通常維持約1年以獲得足夠的免疫抑制效果。然而,與器官移植不同,PD移植物排斥并不危及生命,而強烈免疫抑制可能增加機會性感染、肝功能損害及骨髓抑制等副作用風險。因此,在中樞神經系統移植中,適度降低免疫抑制強度可在控制排斥反應的同時減少不良事件發生。
動物實驗進一步支持了這一觀點:猴模型中iPSC衍生多巴胺能神經前體細胞(iPSC-DAN)的異體移植顯示,大腦神經細胞移植不易引發急性排斥,即使在HLA不匹配且未使用免疫抑制的對照動物中,免疫反應也要到移植后第二個月才出現。
此外,僅使用他克莫司即可維持異種移植物在猴體內存活超過兩年。他克莫司快速穿過血腦屏障并在腦內長期保持,有別于環孢素A。同時,相較于胎兒VM供體,PSC衍生供體更未成熟、純度更高、免疫原性更低,這也為降低免疫抑制強度提供了合理依據。本試驗中,部分受者實現HLA同型合子匹配,即使在不完全匹配組,其HLA-A位點仍實現匹配,從而進一步降低了排斥風險。
如何有效監測中樞神經系統干細胞移植的免疫反應?
為了提高干細胞療法的安全性與有效性,本研究對個體病例進行了免疫學監測,主要通過多時間點的TSPO-PET掃描進行。然而,盡管 [18F]GE180 PET已在多發性硬化和阿爾茨海默病神經炎癥檢測中顯示出效果,其在CNS細胞治療中的敏感性和特異性尚未完全明確。
在食蟹猴實驗中,第一代TSPO-PET示蹤劑[11C]PK11195能捕捉到MHC 不匹配異體移植物的免疫反應,但無法檢測自體或MHC匹配移植物的反應。在本試驗中,[18F]GE180 PET并未顯示積聚現象,提示在免疫抑制方案下移植物未引起可檢測的炎癥反應,所有患者順利完成免疫抑制治療。
由于PET成本高昂,研究同時探索了更經濟的免疫檢測方法,包括血液標志物、供體特異性抗體(DSA)及混合淋巴細胞反應(MLR)。結果顯示,術后及停用他克莫司后,炎癥標志物和DSA均未顯著升高,iPSC-DANs的MLR也未顯示免疫反應,與臨床觀察一致。
但在HLA不匹配病例中,使用高靈敏度iPSC-DCs的MLR顯示顯著T細胞激活,尤其在移植后3個月時,提示存在潛在的免疫風險。然而,該高靈敏度MLR結果與神經功能評分及[18F]DOPA PET的臨床效果未呈現相關性,說明即便存在體外免疫反應,臨床移植物仍能穩定存活。
HLA匹配和低免疫原性iPSC對CNS移植有多大影響?
與胚胎干細胞(ESCs)相比,誘導多能干細胞(iPSCs)在自體移植或HLA匹配移植中具有潛在優勢,尤其在降低排斥風險方面更具靈活性。盡管本研究未觀察HLA匹配在臨床上帶來顯著優勢,但HLA匹配或不匹配狀態仍可能影響免疫反應,尤其涉及自然殺傷(NK)細胞和次要抗原的活化。因此,即便使用HLA同型合子或HLA敲除iPSCs,先天免疫監視仍需納入移植設計和管理考量。
當前研發趨勢已從建立HLA同型合子iPSC庫,轉向通過基因編輯構建低免疫原性或通用型多能干細胞(PSCs),以適用于中樞神經系統及更高免疫排斥風險的組織類型。這些策略可能特別適合免疫抑制風險較高的PD患者。
例如,本試驗在招募階段就排除了若干腎功能不全候選人。總的來說,本研究顯示傳統免疫抑制方案可在干細胞治療中減弱排斥反應,但為實現個體化、必要且充分的免疫抑制,仍需進一步探索移植物在CNS中的免疫機制,并開發相應的免疫監測方法。
結語:這項開創性的臨床試驗,究竟為帕金森病的治療帶來了哪些新的希望?
這項首次使用同種異體iPSCs的人體臨床試驗為帕金森病提供了新的治療可能性。研究表明,即便僅使用單一免疫抑制藥物他克莫司,移植的多巴胺能神經前體細胞(iPSC-DANs)在中樞神經系統內也能安全存活,且未出現顯著的臨床免疫反應。這意味著未來針對PD的干細胞治療可以在降低免疫抑制強度的情況下實現細胞存活和功能整合,從而減少藥物相關副作用的風險,提高治療的安全性和可行性。
此外,研究發現iPSC-DANs中低水平的HLA表達可能是成功植入的關鍵,即使受者與供體HLA不完全匹配,也能在CNS免疫豁免環境中存活。這為廣泛應用同種異體iPSC移植提供了理論依據,降低了對完全HLA匹配的依賴,使更多患者有機會接受干細胞療法,為帕金森病的再生醫學治療開辟了新的前景。
參考資料:
[1]:https://www.cell.com/cell-stem-cell/fulltext/S1934-5909(25)00269-3
免責說明:本文僅用于傳播科普知識,分享行業觀點,不構成任何臨床診斷建議!杭吉干細胞所發布的信息不能替代醫生或藥劑師的專業建議。如有版權等疑問,請隨時聯系我。
掃碼添加官方微信